云南省传染病医院2025年公开招聘
非事业编制工作人员资格复审公告
根据《云南省传染病医院2025年公开招聘第二批非事业编制工作人员的公告》工作安排,现将本次招聘资格复审公告如下:
一、现场资格复审时间及地点
时间:2025年8月14日上午9:00-12:00,下午14:00-17:00
地点:云南省传染病医院第一综合门诊部综合楼八楼会议室(昆明市五华区春晖路4号)
二、现场资格复审需提交材料
1.《云南省传染病医院招聘考生承诺书》(单位审核点领取,现场填写后需本人签字)。
2.身份证、毕业证、学位证及报考岗位所需要的资格证书原件。
三、现场资格复审注意事项
1.招聘岗位按招聘人数与现场资格复审人数1:2比例以从高分到低分排序进入现场资格审核。若出现资格复审不合格或放弃资格复审的情况,按照笔试分数从高到低的顺序依次递补后仍未达到比例的岗位,降低比例或等额进行资格复审。
2.现场资格审核须本人到场进行,若特殊原因本人不能到场的,请考生本人提供相关证明及委托书。委托书须写明不能到场的具体原因、委托人及受托人双方姓名、身份证号,受托人须携带本人身份证原件及复印件1份、委托书、委托人全部审核材料到场进行审核。
3.现场资格复审不通过者不得参加下一环节。未按时到指定地点进行现场资格复审者,视为自动放弃。
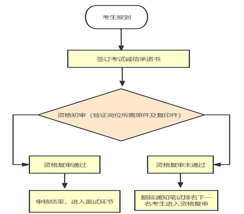
4.现场资格核流程

四、资格复审人员名单

云南省传染病医院
2025年8月13日
来源:https://www.ynaidscare.com/article_detail?id=4da6f916059fab39d736fafb8304ec55
1、凡本网站注明“云学教育”的所有作品,均为本网站合法拥有版权的作品,未经本网站授权,任何媒体、网站、个人不得转载、链接、转帖或以其他方式使用。
2、、本网站的部分资料转载自互联网,均尽力标明作者和出处。本网站转载的目的在于传递更多信息,并不意味着赞同其观点或证实其描述,本网站不对其真实性负责。
3、如您认为本网站刊载作品涉及版权等问题,请与本网站联系,本网站核实确认后会尽快予以处理。

师资详情
王文兵
风格幽默风趣,以逻辑思维为核心,快速秒杀为手段,行之有效为目标,能帮助学员快速掌握行测考试要点难点。
主讲:行测,职测全科,面试
所获荣誉:云南省五一劳动奖章获得者,红云优秀教师奖、云岭职工“技术状元”,云南省高校教师教学大赛特等奖,云南省高校思政课教学技能大赛一等奖,云南高校思政课理论课教学示范片一等奖,五省区思政课青年教师教学大赛一等奖。

师资详情
兵戈
军旅出身,教学风格严谨,结合机关工作经验,学员收获感强。
主讲:申论,综合全科,面试
长期从事公务员考试申论科目研究工作,《解放军报》、《神剑日报》特约通讯员,担任过全国性机构申论、面试教学校长,深挖命题趋势,参与【学习强国】公考课程视频讲解。公职下海,曾一月备考双岗上岸。并参与多次国联考真题收集、教研。